Direkt zum Inhalt Direkt zum Hauptmenü Direkt zur Fußzeile

Lebensmittel- und Gartenabfälle

Lebensmittel- und Gartenabfälle
Lebensmittel- und Gartenabfälle
Quelle: Umweltbundesamt

Bei den hier betrachteten Materialien handelt es sich um die entlang der Verarbeitungskette von Nahrungsmitteln anfallenden Lebensmittelabfälle und die bei der Pflege privater Gärten und kommunaler Park- und Landschaftsflächen erzeugten Gartenabfälle.

Inhaltsverzeichnis

Hinweise zum Recycling

Im Gegensatz zu anderen Abfällen, die aufgrund ihrer Materialeigenschaften unmittelbar in ihre ursprüngliche rohstoffliche oder werkstoffliche Form zurückgeführt werden können, werden beim Recycling von Lebensmittel- und Gartenabfällen biologische Abbauprodukte erzeugt. Diese sind nach Ausbringung in die Natur wiederum Grundbausteine von Wachstumsprozessen. Zu den gängigsten stofflichen Verwertungsverfahren für Lebensmittel- und Gartenabfälle zählen Kompostierung und Vergärung bzw. eine Kombination beider durch Vergärung mit nachgeschalteter Kompostierung.

Bei der Kompostierung erfolgt ein Abbau der Organik unter Anwesenheit von Sauerstoff durch passive oder aktive Belüftung. Die ursprünglichste Form der technischen Kompostierung ist die Eigenkompostierung in privaten Gärten, welche den kleinstmöglichen Verwertungskreislauf darstellt.

Die Vergärung erfolgt dagegen in einer sauerstofffreien Atmosphäre, was zu einer Ausprägung anderer Bakterienkulturen führt, die u.a. Methan als Stoffwechselprodukt erzeugen. Neben flüssigen und festen Gärresten entsteht auf diese Weise mit dem Biogas ein energetisch verwertbarer Brennstoff.

Die durch die beiden Recyclingverfahren erzeugten Komposte und Gärreste stellen natürliche Düngemittel dar, die z.B. den Nährstoffbedarf landwirtschaftlich und hobbygärtnerisch genutzter Flächen decken können. Ihre Anwendung substituiert synthetischen Mineraldünger. Darüber hinaus lässt sich durch den Einsatz von Kompost in Blumenerde auch Torf substituieren.

Verwertung und Produktion in Deutschland

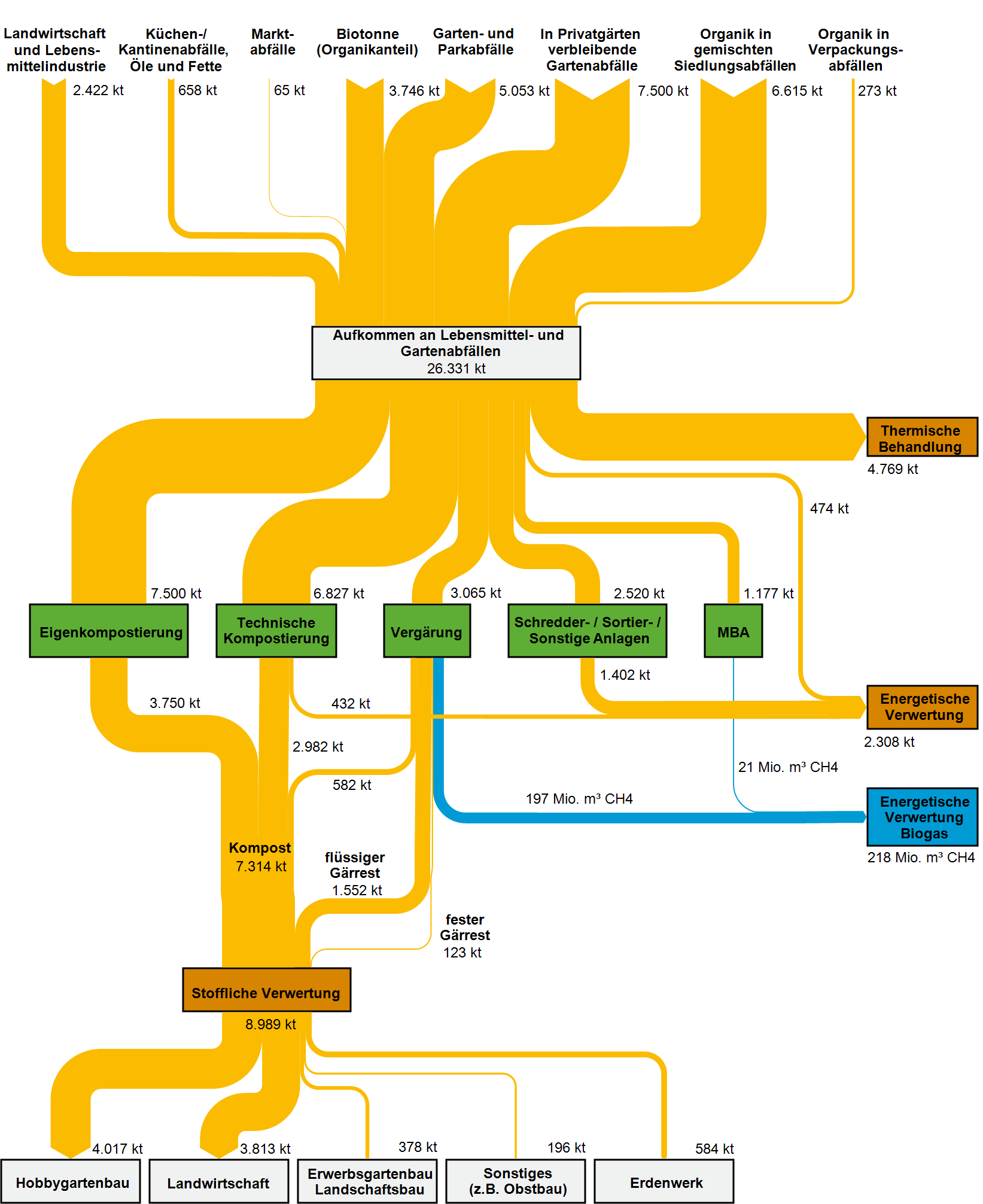
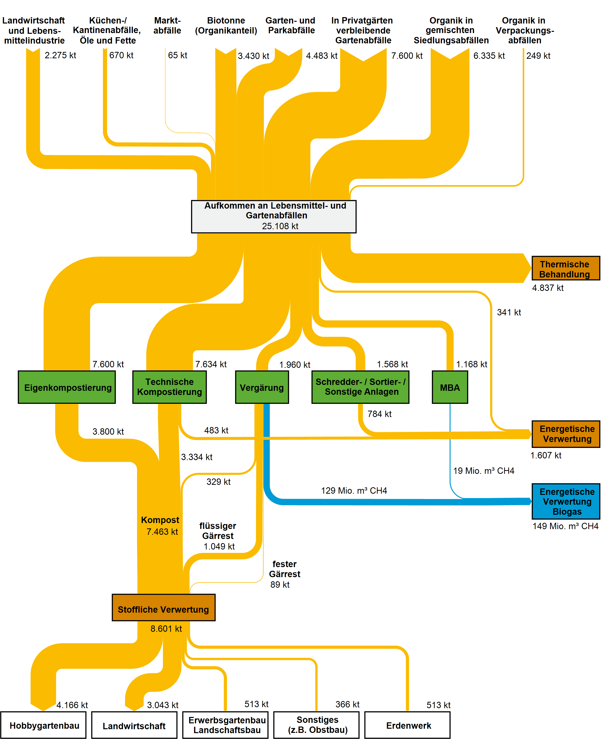
Das nachfolgende Sankey-Diagramm gibt einen Überblick über die im Projekt ReSek abgeschätzten Stoffströme von Lebensmittel- und Gartenabfällen in Deutschland für das Jahr 2013. Hinterlegt sind in der Galeriebox ebenfalls die Sankey-Darstellungen für 2007 und eine Fortschreibung der Entwicklung für 2015. Eine weiterführende Erklärung zu den Stoffströmen und Modellannahmen ist dem Projektbericht ReSek (FKZ 3714 93 330 0) zu entnehmen.

Sekundärproduktion

Die folgenden Tabellen geben die Verwertung von Lebensmittel- und Gartenabfällen in Deutschland, die zur Bilanzierung berücksichtigten Substitutionsäquivalente sowie eine Zeitreihe der angenommenen Verwertungsmengen wieder. Es wird dabei eine Differenzierung nach stofflicher und energetischer Verwertung vorgenommen.

Verwertungseffekte

Aus den abgeschätzten Verwertungsmengen ergeben sich folgende Zeitreihen für die Indikatoren DIERec, DERec und KEA-Saldo. Auch hierbei wird eine Differenzierung nach stofflicher und energetischer Verwertung vorgenommen.

Datenquellen und Annahmen zur Ermittlung der Indikatoren

Im Folgenden werden die detaillierten Annahmen zur Bilanzierung und Berechnung der Indikatoren beschrieben.

Lebensmittel- und Gartenabfälle Tabelle 4: Datenquellen Lebensmittel- und Gartenabfälle Tabelle 4: Datenquellen
Quelle: Umweltbundesamt

Downloads:

Schlagworte

Kurzlink: www.umweltbundesamt.de/n72176de