Eisen und Stahl

Eisen und Stahlzum Vergrößern anklicken
Eisen und Stahl
Quelle: Umweltbundesamt

Eisen und Stahl sind die mit Abstand mengenrelevantesten metallischen Werkstoffe und spielen für die Entwicklung von Volkswirtschaften eine sehr bedeutende Rolle. In Europa sind rund 2500 unterschiedliche Stahlsorten mit entsprechenden chemischen Zusammensetzungen und Eigenschaften registriert.

Inhaltsverzeichnis

 

Hinweise zum Recycling

Ein Drittel des in Deutschland hergestellten Stahls wird in Elektrostahlwerken auf Basis von Stahlschrotten hergestellt, der Rest als Oxygenstahl im Konverter auf Basis von Roheisen aus dem Hochofen. Auch dort werden Schrotte zu Kühlzwecken eingesetzt.

Aufgrund der Vielfalt an Stahlsorten, die jeweils sehr unterschiedliche Legierungsmetalle enthalten, ist ein vollständiges Stahlrecycling ohne Qualitätsabstriche mit geschlossenen Kreisläufen nicht ohne weiteres erreichbar.

Stahlschrott wird zumeist nach drei Kategorien unterschieden:

  1. Eigenschrott, der direkt in Stahlwerken anfällt. Bei diesem sind die chemische Zusammensetzung und die physikalischen Eigenschaften bekannt. Sie können ggf. sortenrein und direkt wieder der Herstellung von Stählen ähnlicher Güte zugeführt werden.
  2. Neuschrott, der in der stahlverarbeitenden Industrie anfällt, z.B. Stanzabfälle im Automobilbau. Dieser Schrott wird häufig wieder unmittelbar an Stahlwerke verkauft. Auch hier ist teilweise ein sortenreines Recycling möglich, wenn die Chargen groß sind oder deren chemische Zusammensetzung bekannt und einheitlich ist. Zudem ist dieser Schrott häufig nur mit wenigen Fremdstoffen verunreinigt. Allerdings können auch Neuschrotte aus der Metallverarbeitung schon mit Fremdstoffen beschichtet (z.B. beklebt, lackiert, besprüht, galvanisiert, verzinnt, verzinkt) sowie mit Hilfsstoffen aus der Verarbeitung (z.B. Kühlschmiermittel) verunreinigt sein.
  3. Altschrott, der am Ende der Lebensdauer von Gütern über den Metallhandel sowie Verwertungsbetriebe erfasst und recycelt wird. Diese Stahlschrotte stammen aus verschiedenen Einsatzbereichen, beispielsweise Fahrzeuge, Maschinen, Haushaltsgeräte und Gebäude. Zum Teil sind sie vor Jahrzehnten hergestellt worden und die Sorten und chemischen Zusammensetzungen können sehr divers sein. Altschrotte werden vom Schrotthandel nach Herkunft und Abmessungen sortiert, diese Sortierung spiegelt aber nur bedingt die unterschiedlichen Zusammensetzungen wider. Altschrotte sind zudem häufig mit anderen Materialien beschichtet, vermischt oder verbunden.
 

Verwertung und Produktion in Deutschland

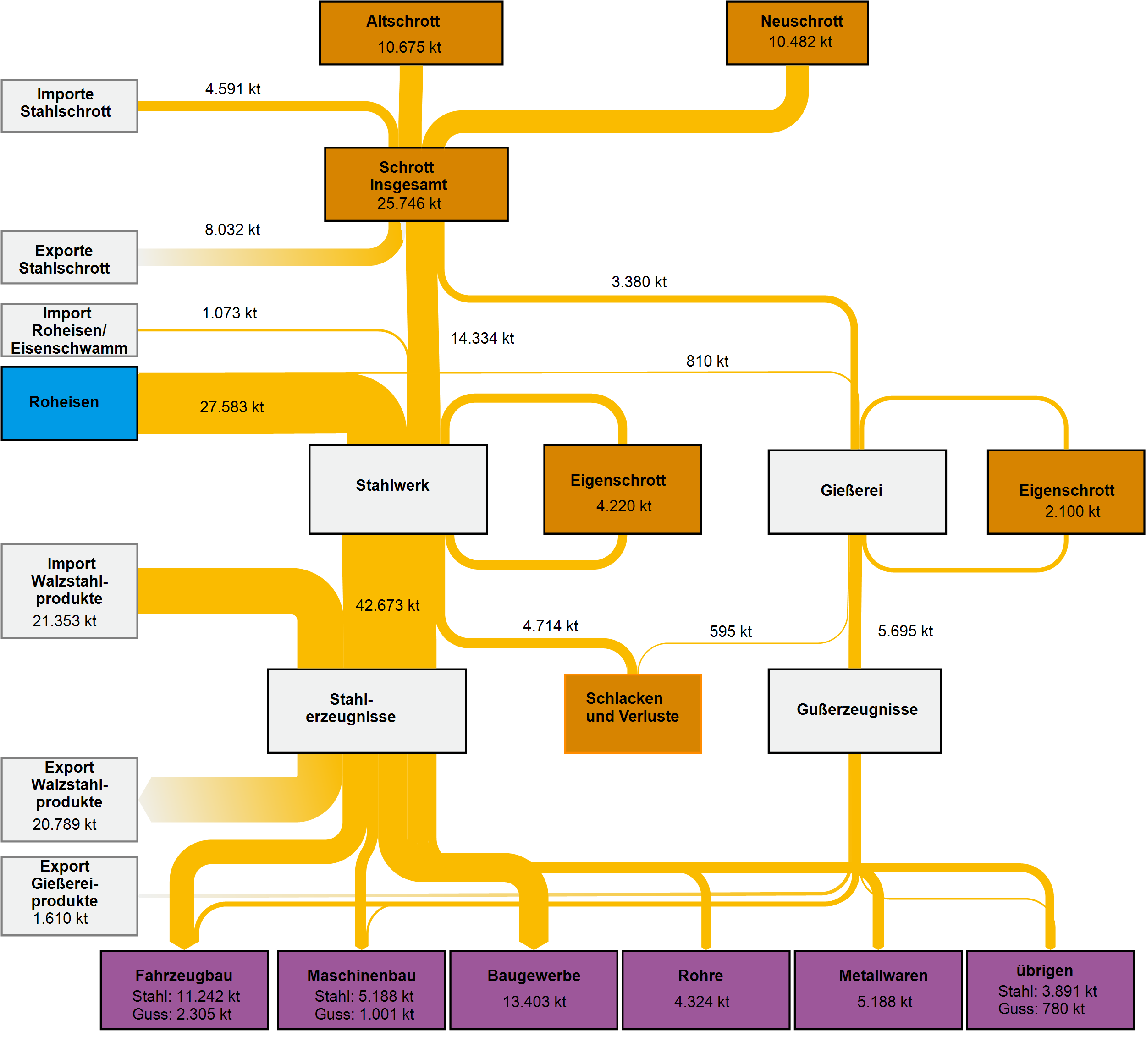
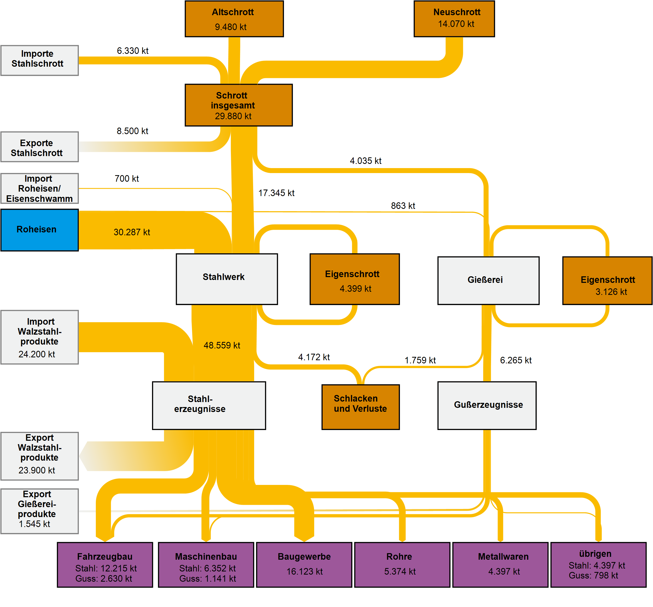
Das nachfolgende Sankey-Diagramm gibt einen Überblick über die im Projekt ReSek abgeschätzten Stoffströme von Eisen und Stahl in Deutschland für das Jahr 2013. Hinterlegt sind in der Galeriebox ebenfalls die Sankey-Darstellungen für 2007 und eine Fortschreibung der Entwicklung für 2015. Eine weiterführende Erklärung zu den Stoffströmen und Modellannahmen ist dem Projektbericht ReSek (FKZ 3714 93 330 0) zu entnehmen.

Stoffströme Eisen und Stahl in Deutschland

<>
  1. Abbildung 1: Stoffströme Eisen und Stahl in Deutschland 2013
  2. Abbildung 2: Stoffströme Eisen und Stahl in Deutschland 2015
  3. Abbildung 3: Stoffströme Eisen und Stahl in Deutschland 2007
 

Sekundärproduktion

Die folgenden Tabellen geben die Sekundärerzeugnisse aus Eisen und Stahl in Deutschland aus inländischen Eisen- und Stahlschrotten, die zur Bilanzierung berücksichtigten Substitutionsäquivalente sowie eine Zeitreihe der angenommenen Verwertungsmengen wieder.

<>
 

Verwertungseffekte

Aus den abgeschätzten Verwertungsmengen ergeben sich folgende Zeitreihen für die Indikatoren DIERec, DERec und ⁠KEA⁠-Saldo.

Tabelle 3: Verwertungseffekte für Stahl 2007 – 2015
Tabelle 3: Verwertungseffekte für Stahl 2007 – 2015
Quelle: Umweltbundesamt stahl_tabellen.xlsx
 

Datenquellen und Annahmen zur Ermittlung der Indikatoren

Im Folgenden werden die detaillierten Annahmen zur Bilanzierung und Berechnung der Indikatoren beschrieben.

Tabelle 4: Datenquellen und Annahmen zur Ermittlung der Indikatoren
Tabelle 4: Datenquellen und Annahmen zur Ermittlung der Indikatoren
Quelle: Umweltbundesamt stahl_tabellen.xlsx
Artikel:
Drucken
Schlagworte:
 Eisen  Stahl